Почему Нельзяграм не продаёт кастомные CRM: кейс по выбору канала продвижения — 13.03.26 16:18
Почему Instagram (запрещенная в РФ) в этом случае не решение
Большинство людей заходят в Instagram (запрещенная в РФ), чтобы отдохнуть, отвлечься, прокрастинировать или совершить быстрые импульсивные покупки. Они не находятся в активном поиске сложных B2B-решений, которые требуют времени на изучение, сравнение, согласование и принятие взвешенного решения. Продвижение кастомной CRM-системы через развлекательный short-form контент несёт риск привлечения просмотров от аудитории, которая:– не принимает решений о внедрении бизнес-инструментов – не обладает необходимым бюджетом – не находится в стадии поиска подобного решения – или в принципе не рассматривает автоматизацию процессов как текущий приоритет.
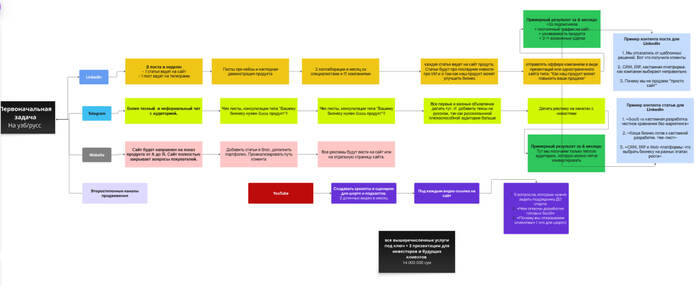
После анализа текущего предложения, позиционирования продукта и целевой аудитории, я предложила сместить фокус с контентного продвижения на LinkedIn и выстроить простую outbound-воронку, направленную на лиц, принимающих решения.

Созданная воронка (создала в Miro, если плохо видно — посмортрите на оригинал доски — https://miro.com/app/board/uXjVJ7cC5bo=/?share_link_id=59251…)
В рамках этого подхода было рекомендовано:
Выходить напрямую на фаундеров и операционных менеджеров компаний – использовать персонализированные презентации вместо универсальных коммерческих предложений – создавать отдельные лендинги под каждое направление услуг – внедрять элементы доверия (кейсы, социальные доказательства) на ранних этапах взаимодействия с сайтом – рассмотреть возможность коллабораций с соседними SaaS-продуктами, работающими с аналогичной клиентской базой.
Основная цель заключалась не в увеличении общего объёма трафика. Задачей было начать диалог с людьми, которые действительно обладают полномочиями принимать решения, имеют бизнес-задачу, требующую решения, и находятся в стадии рассмотрения подобных инструментов. На ранних этапах B2B-продвижения выбор правильной платформы зачастую оказывает большее влияние на рост, чем создание дополнительного контента.
кстати больше инфы в моем телеграме


